













關于延期舉辦第十二屆退役動力電池高值化循環利用發展高峰論壇的緊急通知2023-08-04 08:05
|
標準征集!關于“鈉離子電池硬碳負極材料技術要求”標準征集中2023-06-14 17:58
|
中國電子節能技術協會關于舉辦電池及電池系統維修保養師L、新職業講師、考評員培訓班的通知2023-06-13 08:25
|
中國電子節能技術協會電池專業委員會 關于舉辦“2023鋰電池新型正極材料產業大會”的通知2023-06-01 08:20
|
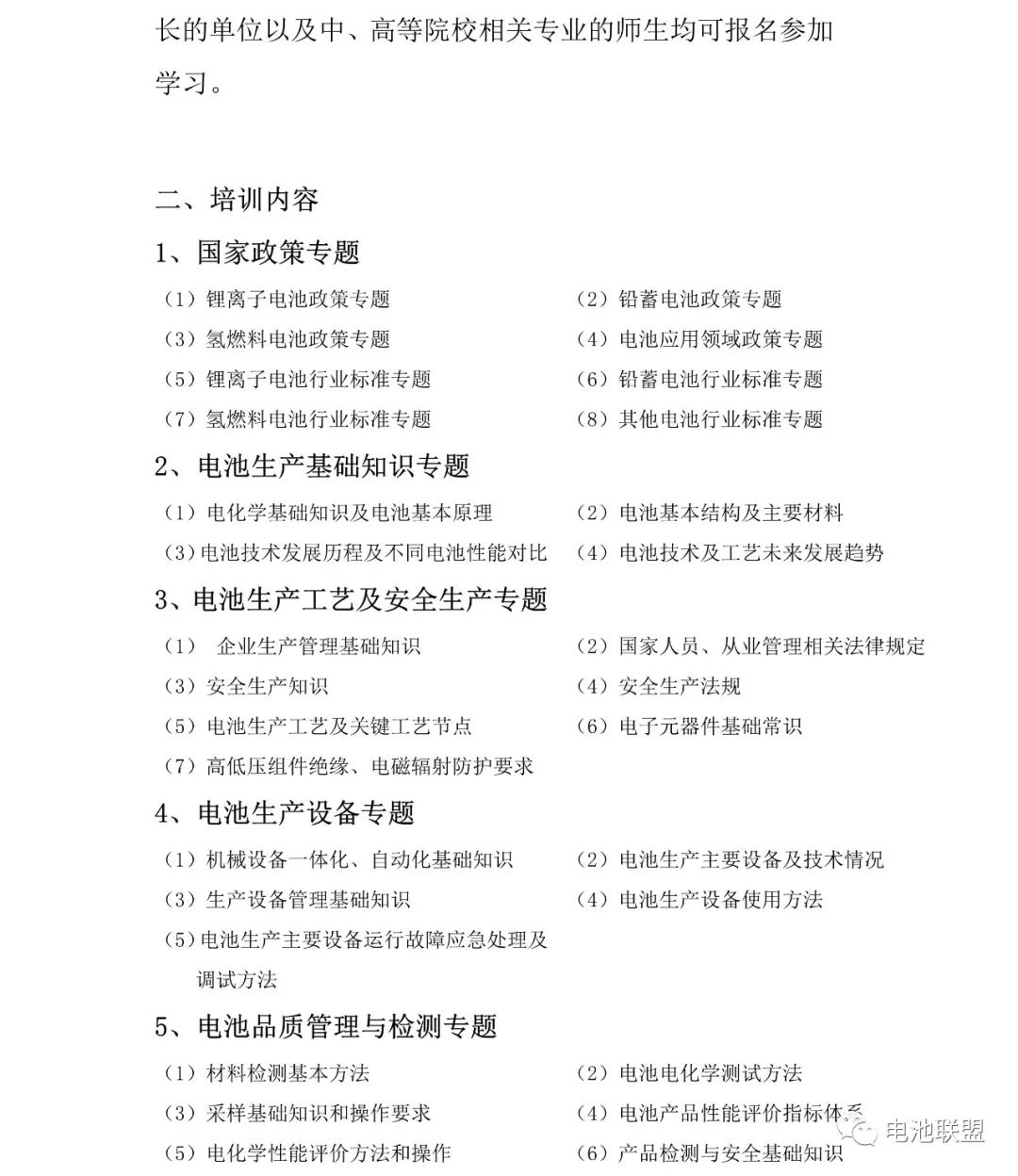
關于開展廢舊電池處理處置師職業技術培訓暨電池回收行業職業能力水平評價(高級)班的通知2023-04-26 09:06
|
最后一天!關于廢舊鋰電池回收技術線上交流會暨電池拆解與處置工藝技術培訓的報名通知2023-02-17 17:47
|
重磅!鈉離子電池標準即將開展制定!2023-02-13 17:30
|
關于舉辦“廢舊鋰電池回收技術線上交流會暨電池拆解與處置工藝技術培訓”的通知2022-12-05 14:53
|
征集:關于燃料電池技術要求標準項目邀你來參加!2022-08-15 18:07
|
關于推薦標準工作專家委員會成員的通知2022-08-15 08:57
|

微信公眾號